返回首页
集团介绍
联系我们
首页
企业介绍
公司简介
办公环境
组织架构
营业执照
资质证书
资信证明
荣誉展示
企业文化
微信平台
企业邮箱
公司业绩
工程监理
项目管理
招标代理
造价咨询
公司新闻
下载中心
人才招聘
社会招聘
实习生招聘
应届生招聘
联系我们
公司地址
专用增票信息
公司新闻
您的当前位置:
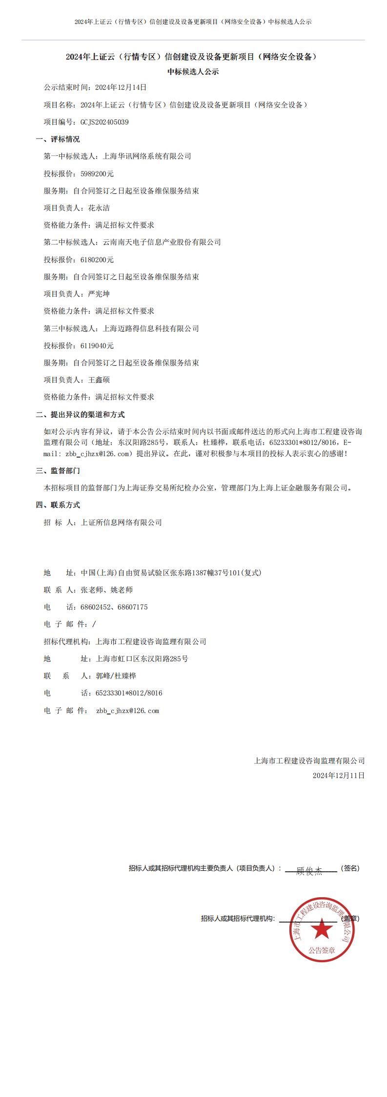
2024年上证云(行情专区)信创建设及设备更新项目(网络安全设备)中标候选人公示
日期:2024-12-11